会员中心
加入协会
首页
关于协会
协会简介
组织架构
协会章程
信息公开
党建园地
党建园地
“两新”工作
协会动态
协会要闻
协会动态
协会信息
年度大事记
行业发展指数
最新资讯
最新资讯
重要发文
行业通报
会员云招聘
会员动态
政策法规
租赁政策
会计准则
监管政策
税收政策
其他政策
政策解读
教育培训
近期培训
会员中心
加入协会
下载中心
联系我们
教育培训
近期培训
专栏
联系电话
0571-87298907
E-MAIL
zjleasing@sina.cn
近期培训
首页 > 教育培训 > 近期培训
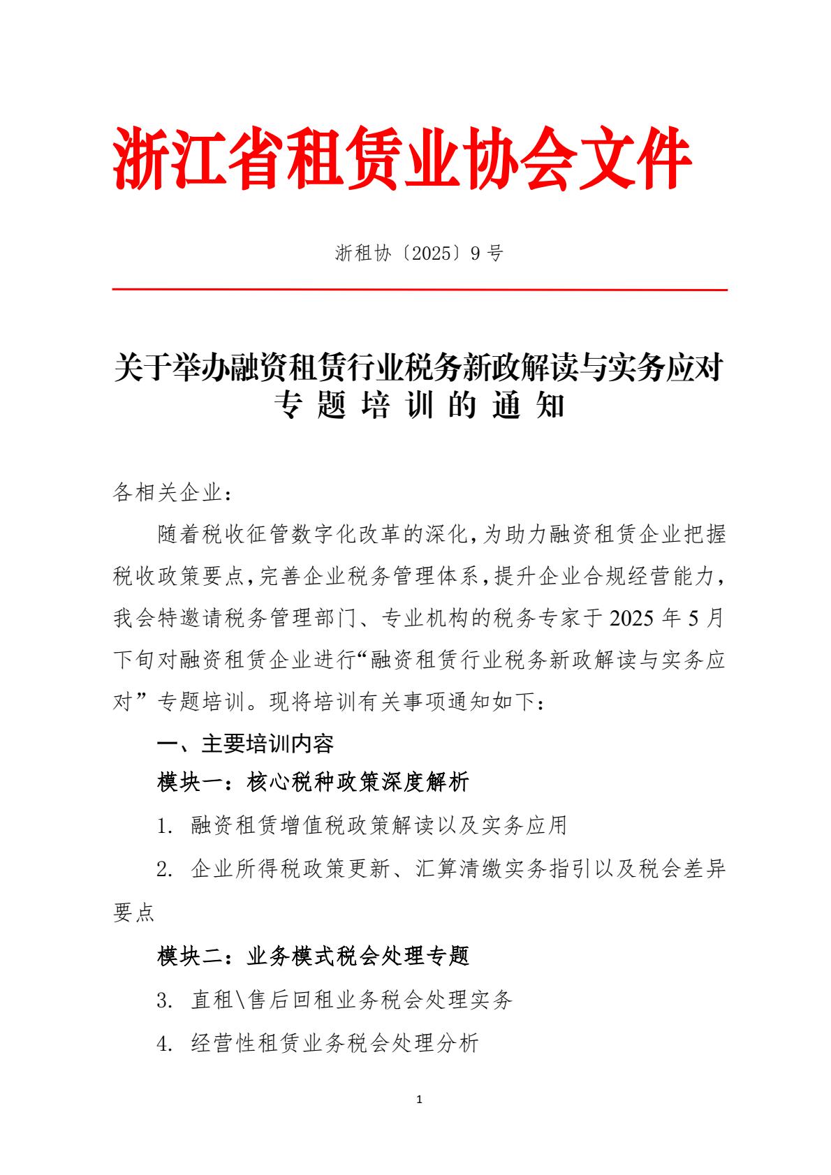
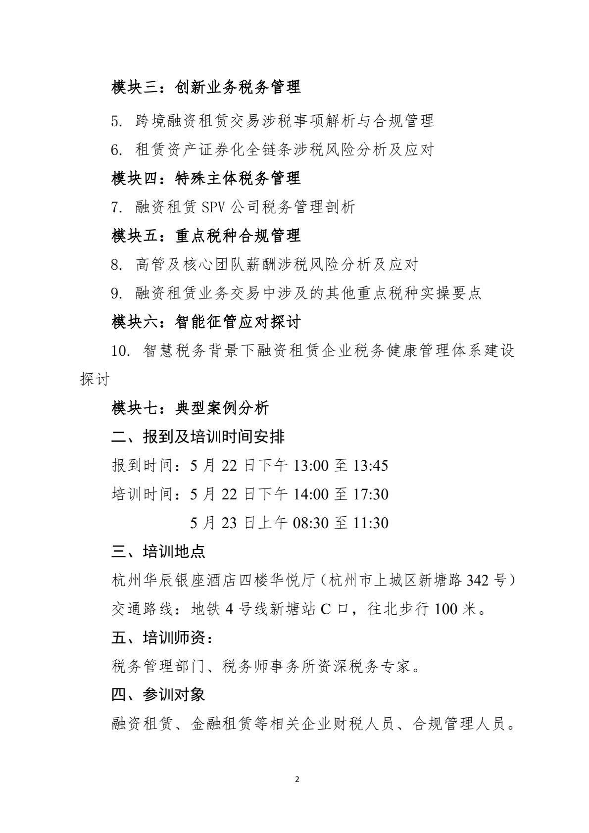
关于举办融资租赁行业税务新政解读与实务应对专题培训的通知
浙江省租赁业协会
http://www.zjleasing.org | 更新时间:2025-05-12 | 来源: | 阅读:432次
上一篇:
关于举办融资租赁从业人员适岗性培训(第十六期)的通知
下一篇:
关于举办融资租赁从业人员适岗性培训(第十五期)的通知
【
打印此页
】 【
返回上级
】 【
关闭此页
】
首页
关于协会
协会动态
行业新闻
政策法规
会员中心
行业统计
项目交流
教育培训
联系我们
Copyright©浙江省租赁业协会 2013-2014 zjleasing.org all rights reserved
Email:zjleasing@sina.cn电话:0571-87298907传真0571-87298905
浙ICP备15031672号-2
技术支持:
网站建设